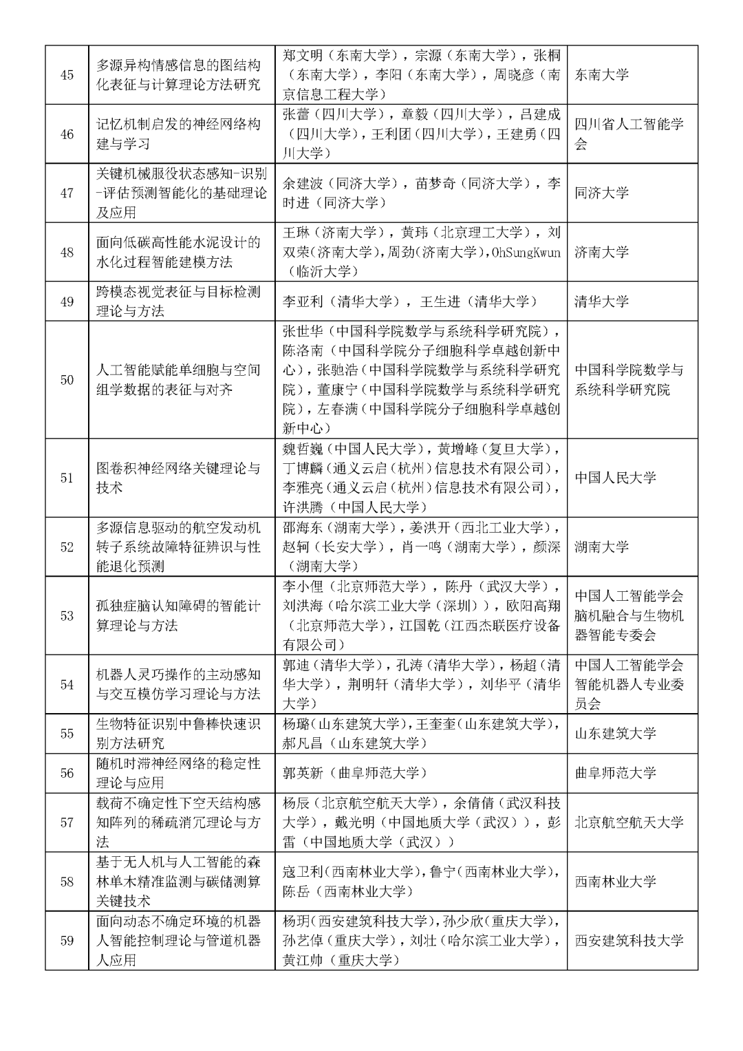
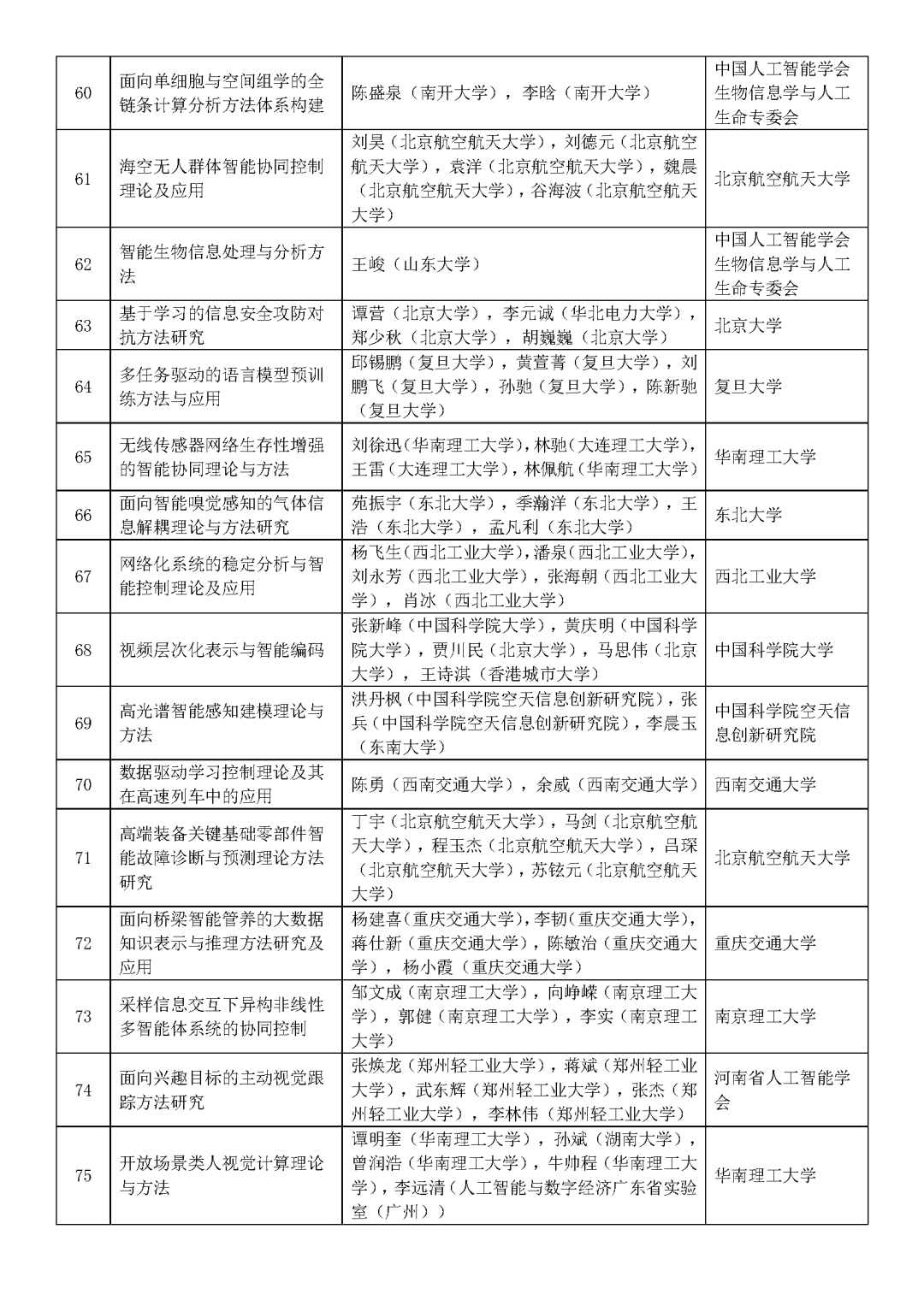
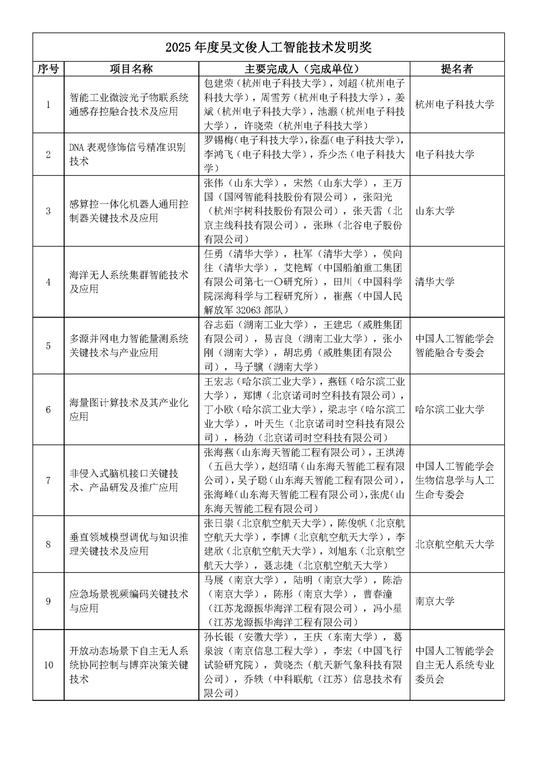
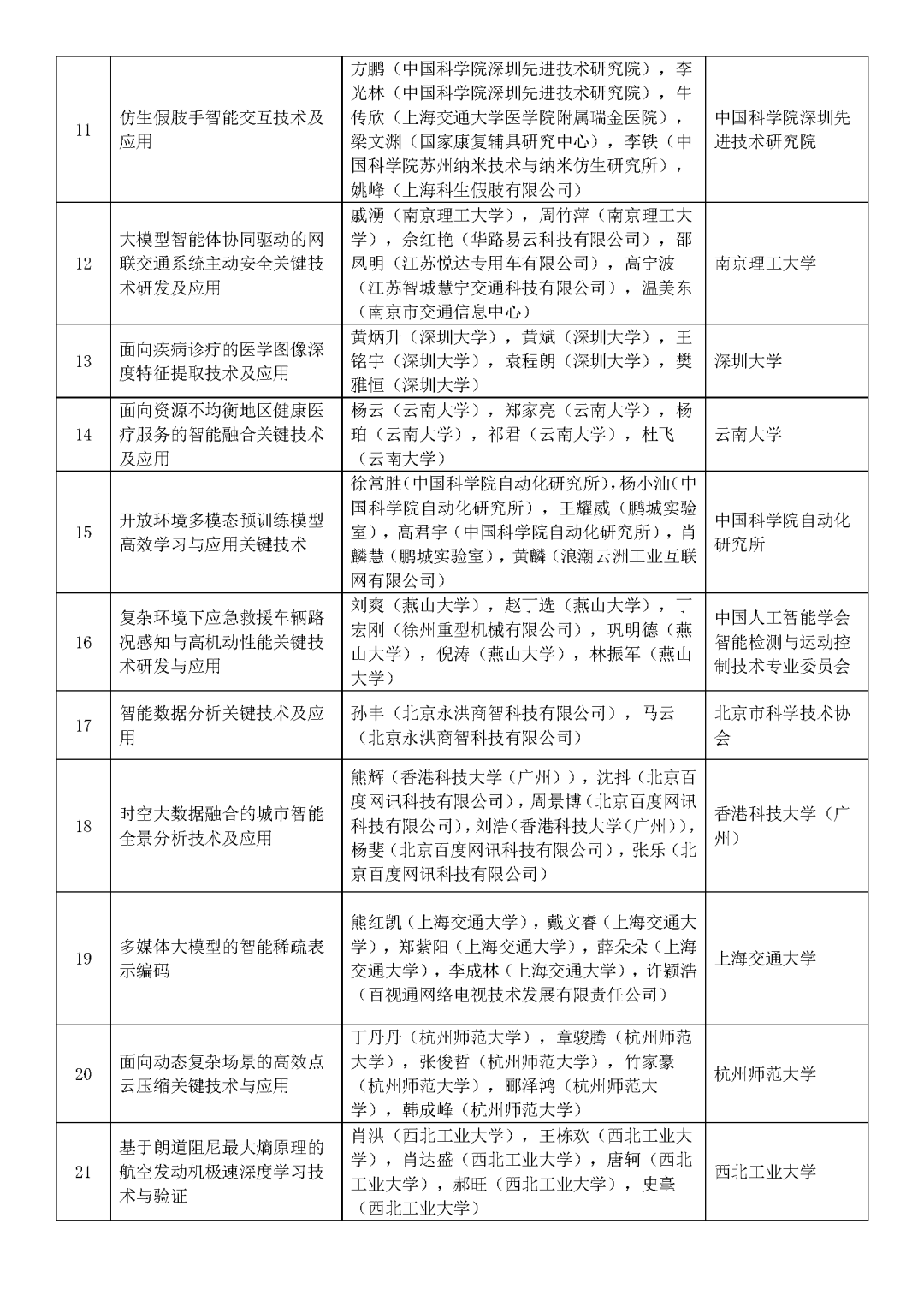
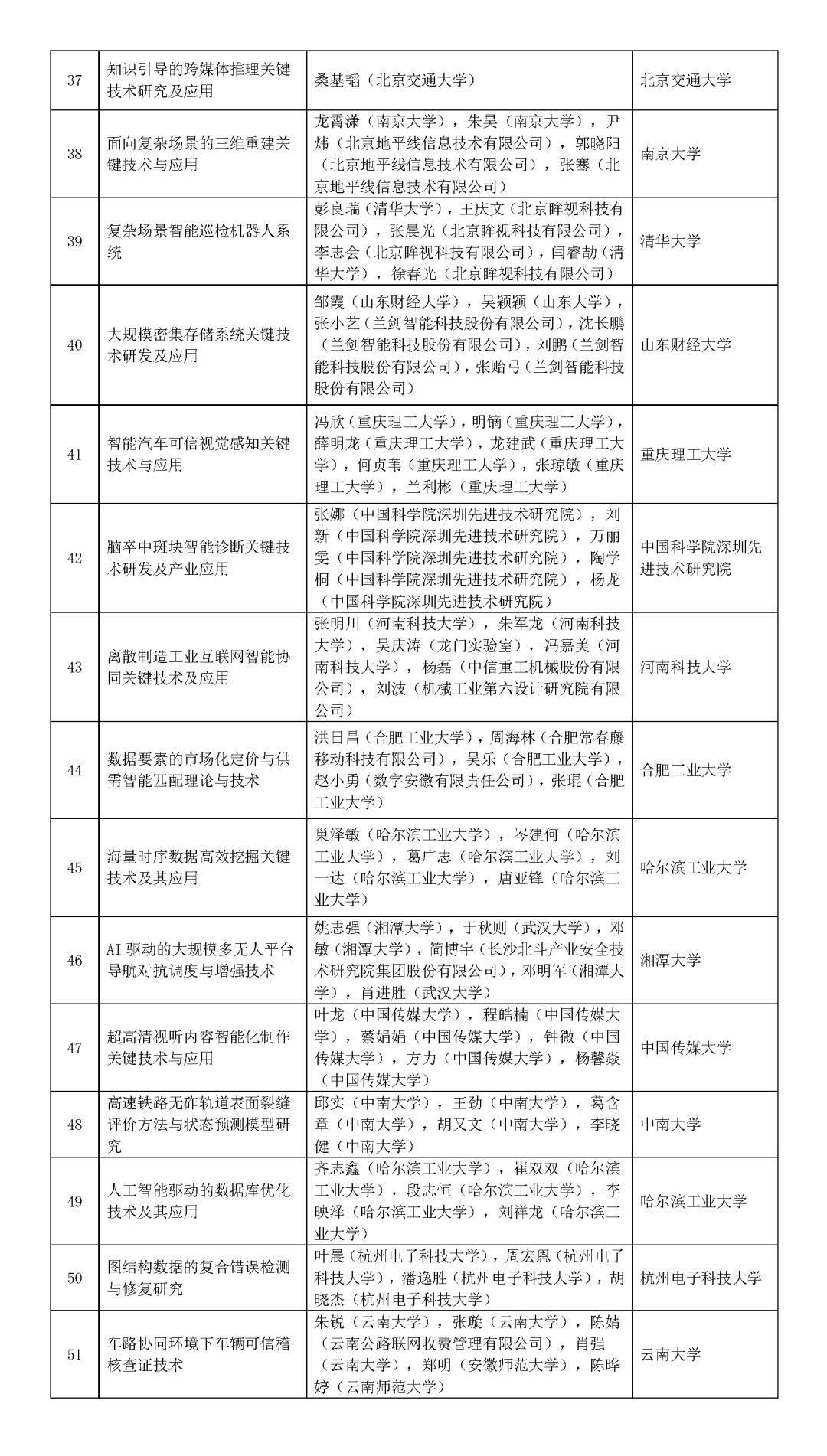
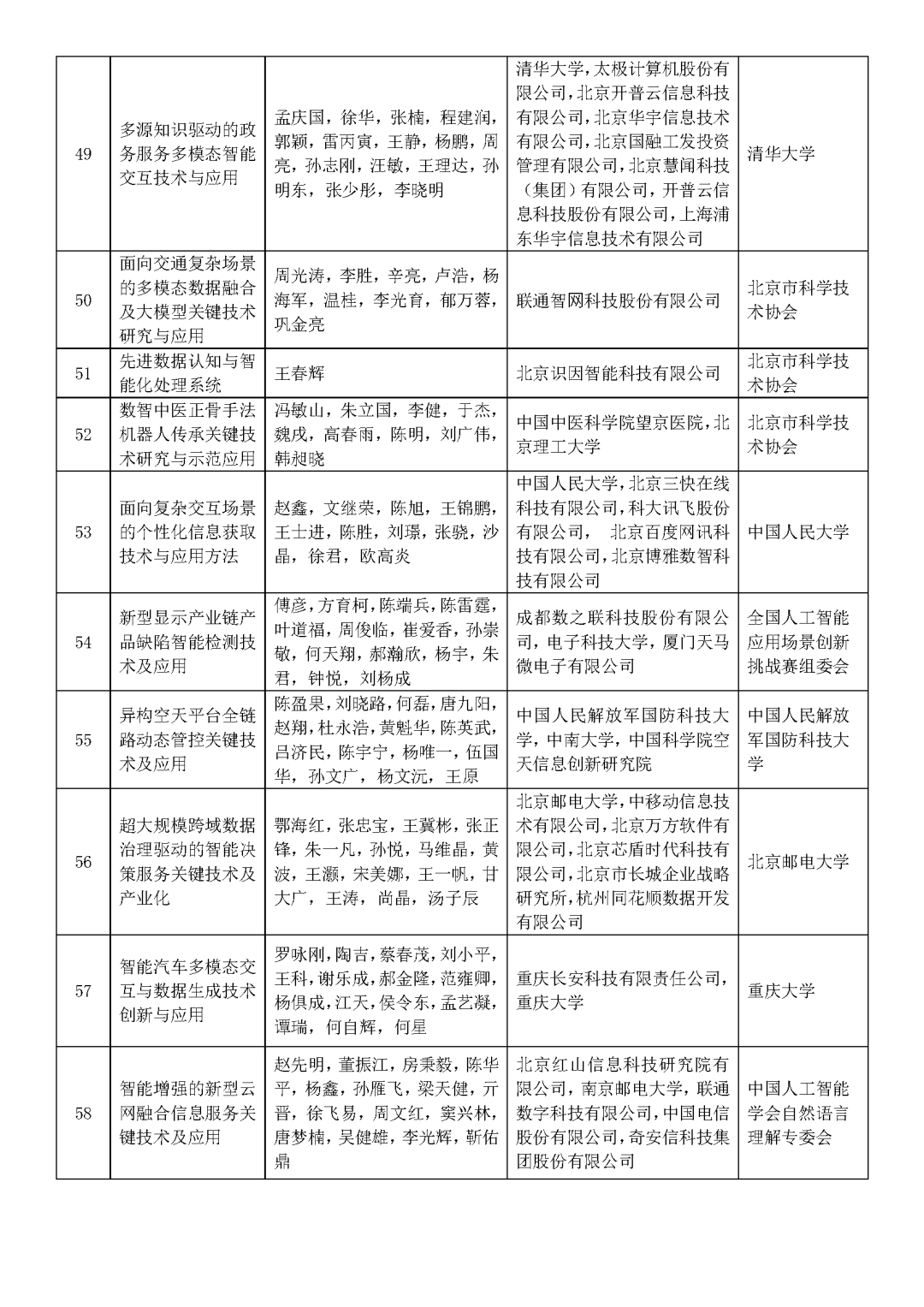
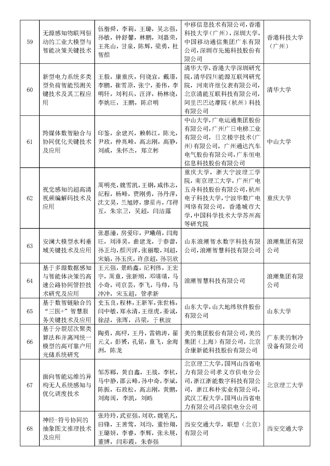
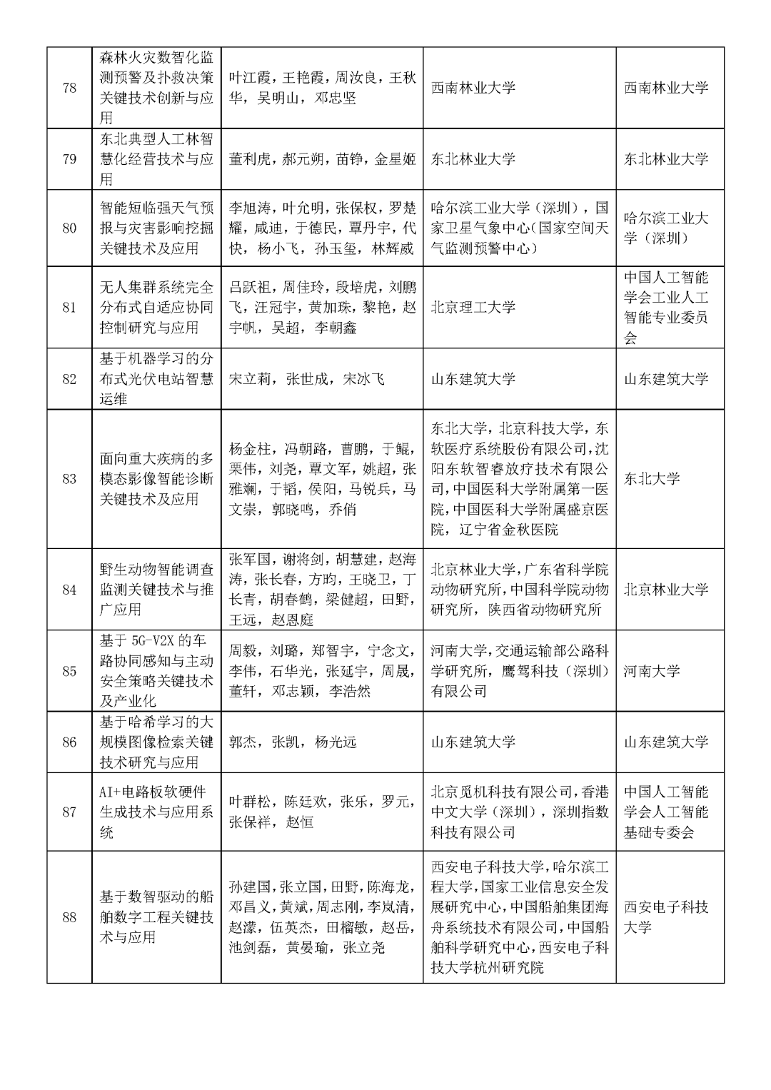
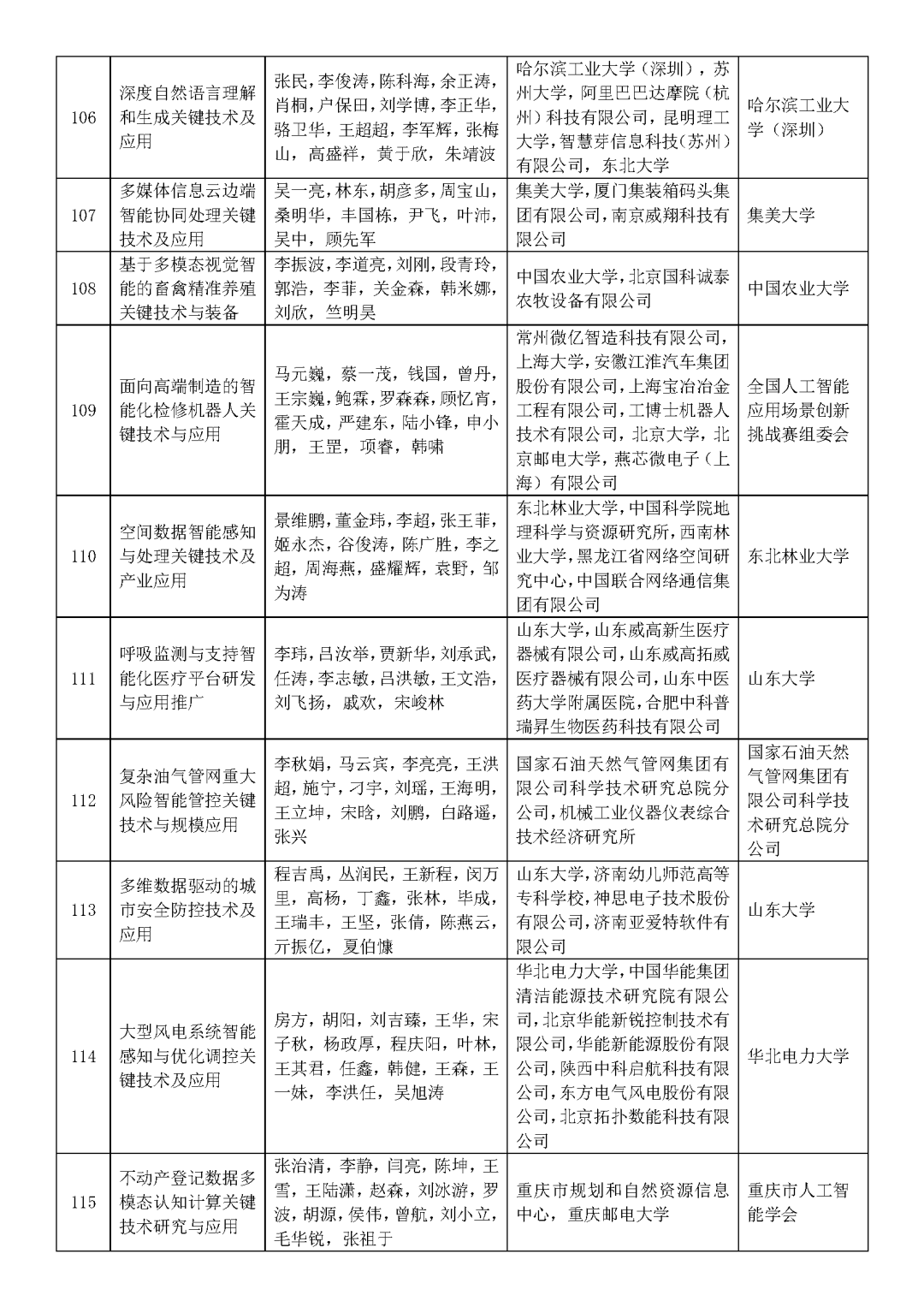
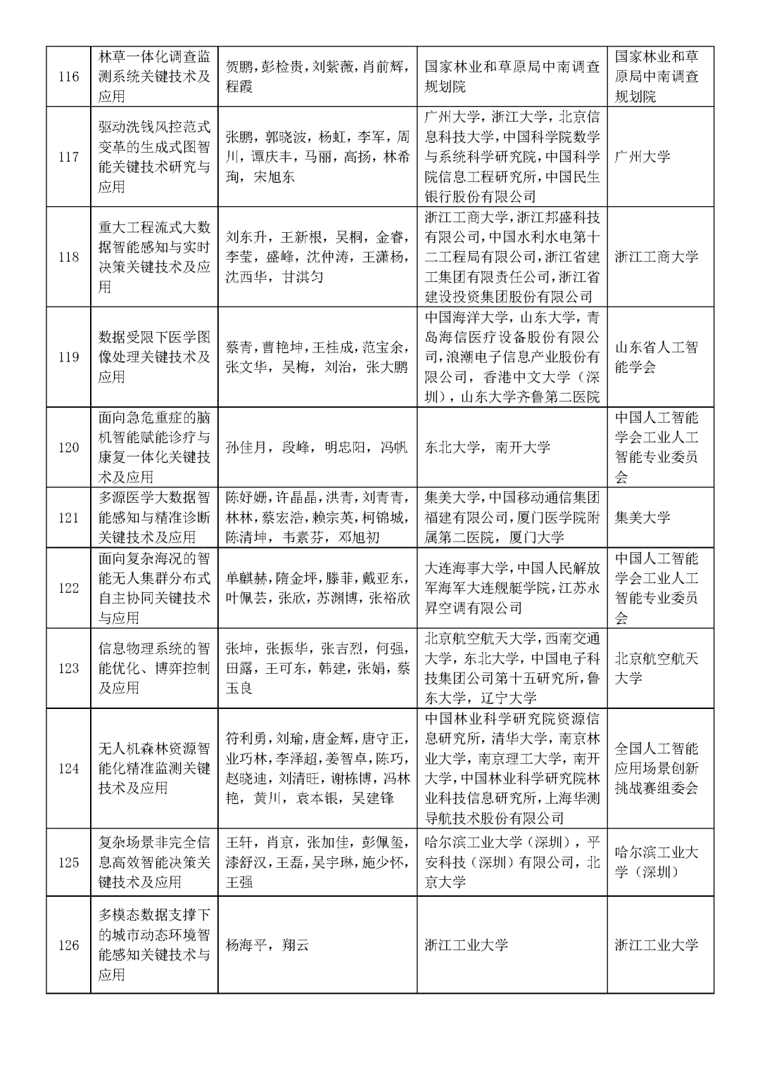
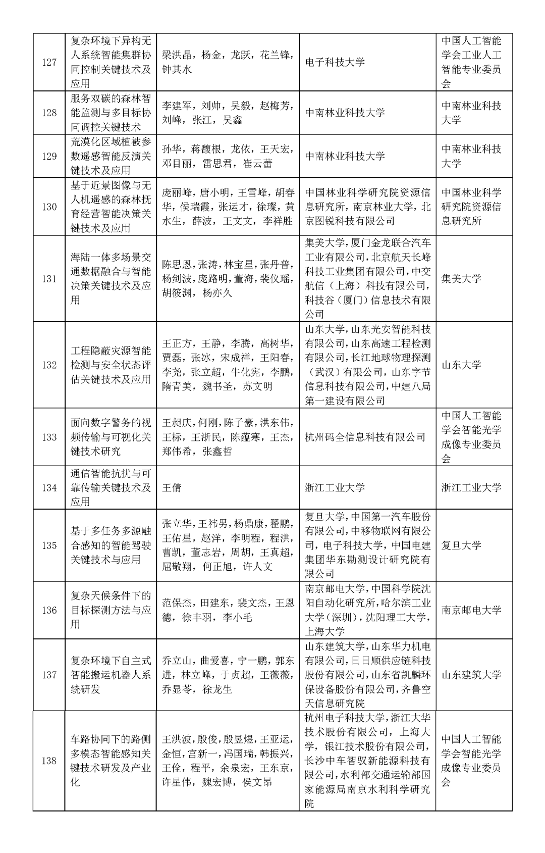
根据《吴文俊人工智能科学技术奖励章程》《吴文俊人工智能科学技术奖励实施细则》等相关工作要求,中国人工智能学会吴文俊人工智能科学技术奖励工作办公室组织对提名材料进行了形式审查,108项自然科学奖、51项技术发明奖、138项科技进步奖以及7项科技贡献奖、109项青年科技奖通过了形式审查。现将通过的自然科学奖、技术发明奖与科技进步奖的项目信息予以公示,详见文末附件(项目排序不分先后)。
自公示之日起5日内,任何单位或个人,对公示项目持有异议的,请在公示期内向学会奖励工作办公室提出,我办将按照有关规定进行处理。提出异议的单位或个人应当提交书面异议材料和必要的证明,并在书面材料上加盖单位公章或个人署名,并提供联系方式。以匿名方式提出或超出期限的异议均不予受理。
联系电话:010-82686687
电子邮箱:[email protected]
通讯地址:北京市海淀区双清路33号学研大厦B座305室
邮政编码:100083
中国人工智能学会
2025年12月9日
























来源:中国人工智能学会,爱科会易仅用于学术交流,若相关内容侵权,请联系删除。
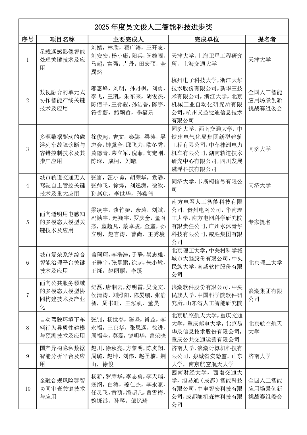
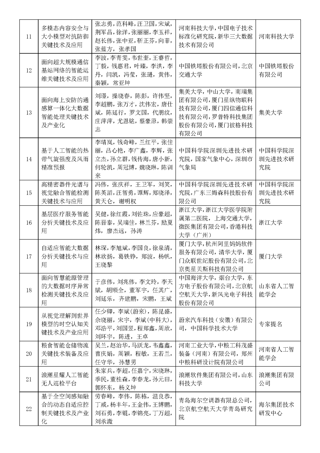
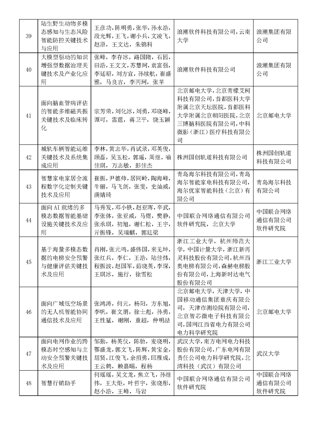
根据《吴文俊人工智能科学技术奖励章程》《吴文俊人工智能科学技术奖励实施细则》等相关工作要求,中国人工智能学会吴文俊人工智能科学技术奖励工作办公室组织对提名材料进行了形式审查,108项自然科学奖、51项技术发明奖、138项科技进步奖以及7项科技贡献奖、109项青年科技奖通过了形式审查。现将通过的自然科学奖、技术发明奖与科技进步奖的项目信息予以公示,详见文末附件(项目排序不分先后)。
自公示之日起5日内,任何单位或个人,对公示项目持有异议的,请在公示期内向学会奖励工作办公室提出,我办将按照有关规定进行处理。提出异议的单位或个人应当提交书面异议材料和必要的证明,并在书面材料上加盖单位公章或个人署名,并提供联系方式。以匿名方式提出或超出期限的异议均不予受理。
联系电话:010-82686687
电子邮箱:[email protected]
通讯地址:北京市海淀区双清路33号学研大厦B座305室
邮政编码:100083
中国人工智能学会
2025年12月9日
























来源:中国人工智能学会,爱科会易仅用于学术交流,若相关内容侵权,请联系删除。

2026.03.27 - 2026.03.29 中国 上海

2026.03.20 - 2026.03.22 中国 西安

2026.03.28 - 2026.03.30 中国 成都

2026.03.27 - 2026.03.29
中国 上海
投稿截止 2026.02.20

2026.03.20 - 2026.03.22
中国 西安
投稿截止 2026.02.20

2026.03.28 - 2026.03.30
中国 成都
投稿截止 2026.02.25