12月10日,教育部官网发布《卓越工程师教育认证标准》。
早在2025年7月15日,教育部召开新闻通气会,会上教育部学位管理与研究生教育司副司长郝彤亮透露,下半年教育部将正式发布《卓越工程师培养认证标准》,并根据标准要求,试点启动国家卓越工程师学院认证工作,完善工程硕博士产教融合培养机制,引领带动更多单位自主建设卓越工程师学院。到2030年,推动超半数工程硕博士培养单位自主建设卓越工程师学院。
近日,中国科学技术大学、华东理工大学、东华大学等多所高校已官宣获批第四批国家卓越工程师学院。前三批国卓院建设高校名单如下:

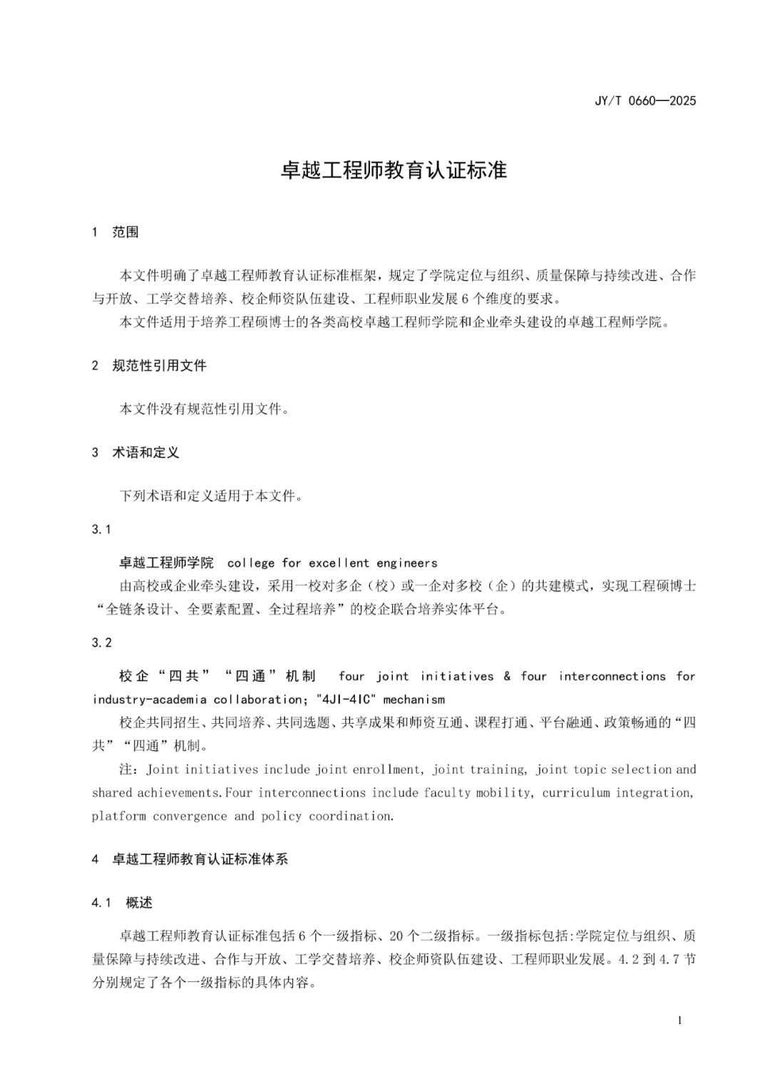
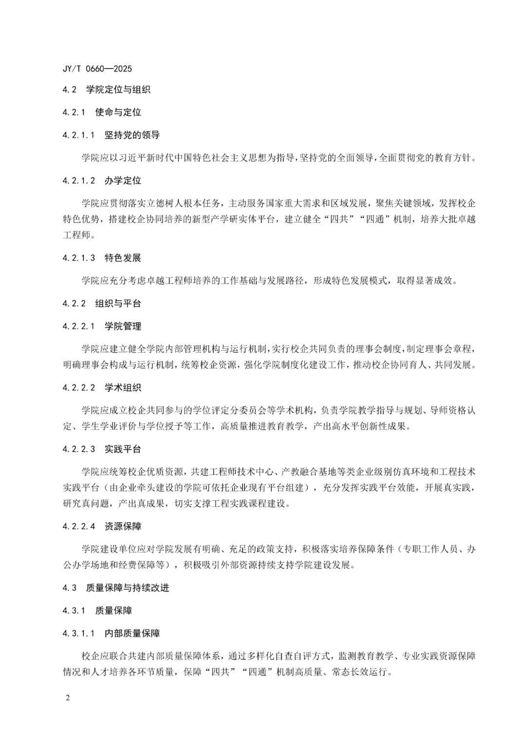
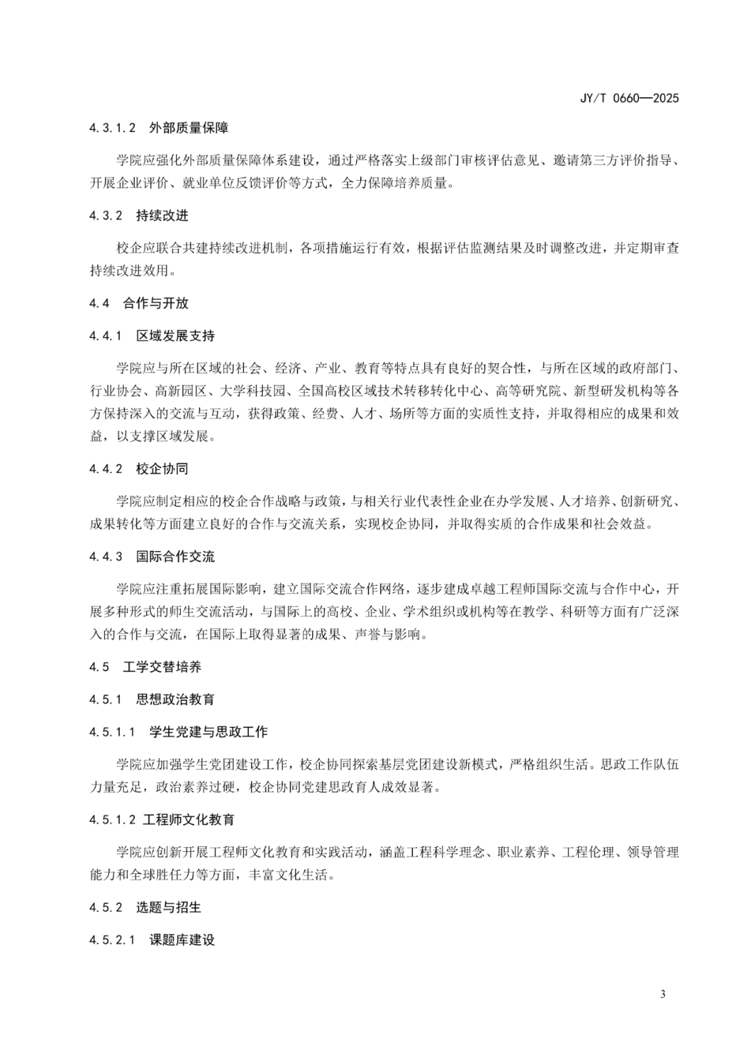
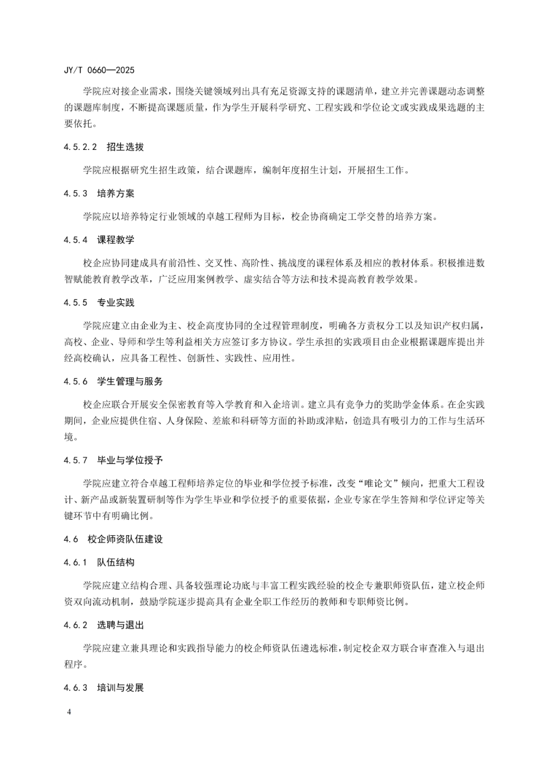
| 《卓越工程师教育认证标准》文件内容:









来源:教育部,爱科会易仅用于学术交流,若相关内容侵权,请联系删除。
12月10日,教育部官网发布《卓越工程师教育认证标准》。
早在2025年7月15日,教育部召开新闻通气会,会上教育部学位管理与研究生教育司副司长郝彤亮透露,下半年教育部将正式发布《卓越工程师培养认证标准》,并根据标准要求,试点启动国家卓越工程师学院认证工作,完善工程硕博士产教融合培养机制,引领带动更多单位自主建设卓越工程师学院。到2030年,推动超半数工程硕博士培养单位自主建设卓越工程师学院。
近日,中国科学技术大学、华东理工大学、东华大学等多所高校已官宣获批第四批国家卓越工程师学院。前三批国卓院建设高校名单如下:

| 《卓越工程师教育认证标准》文件内容:









来源:教育部,爱科会易仅用于学术交流,若相关内容侵权,请联系删除。

2026.03.28 - 2026.03.30 中国 成都

2026.02.06 - 2026.02.08 日本 大阪

2026.02.04 - 2026.02.06 泰国 普吉岛

2026.03.28 - 2026.03.30
中国 成都
投稿截止 2025.12.30

2026.02.06 - 2026.02.08
日本 大阪
投稿截止 2025.12.30

2026.02.04 - 2026.02.06
泰国 普吉岛
投稿截止 2025.12.25