1月14日,中国人工智能学会发布《2025年度吴文俊人工智能科学技术奖初评通过项目公示》。根据《吴文俊人工智能科学技术奖励条例》和《吴文俊人工智能科学技术奖励实施细则》的要求,现公示2025年度吴文俊人工智能科学技术奖初评通过项目。

“吴文俊人工智能科学技术奖”是我国智能科学技术领域唯一以享誉海内外的杰出科学家、数学大师、人工智能先驱、我国智能科学研究的开拓者和领军人、首届国家最高科学技术奖获得者、中国科学院院士吴文俊先生命名,依托社会力量设立的科学技术奖,具备提名推荐国家科学技术奖资格,被誉为“中国智能科学技术最高奖”,代表人工智能领域的最高荣誉象征。
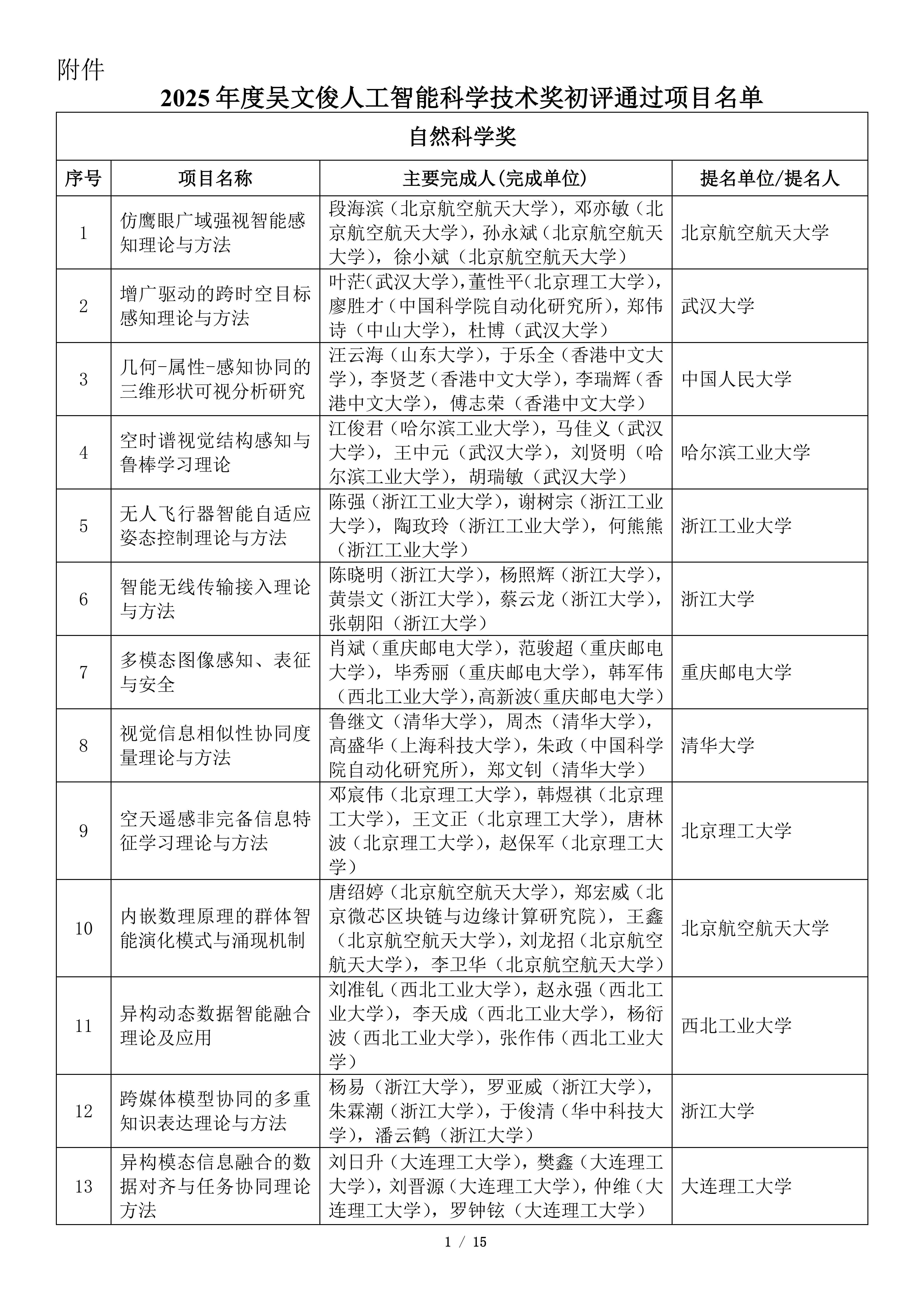
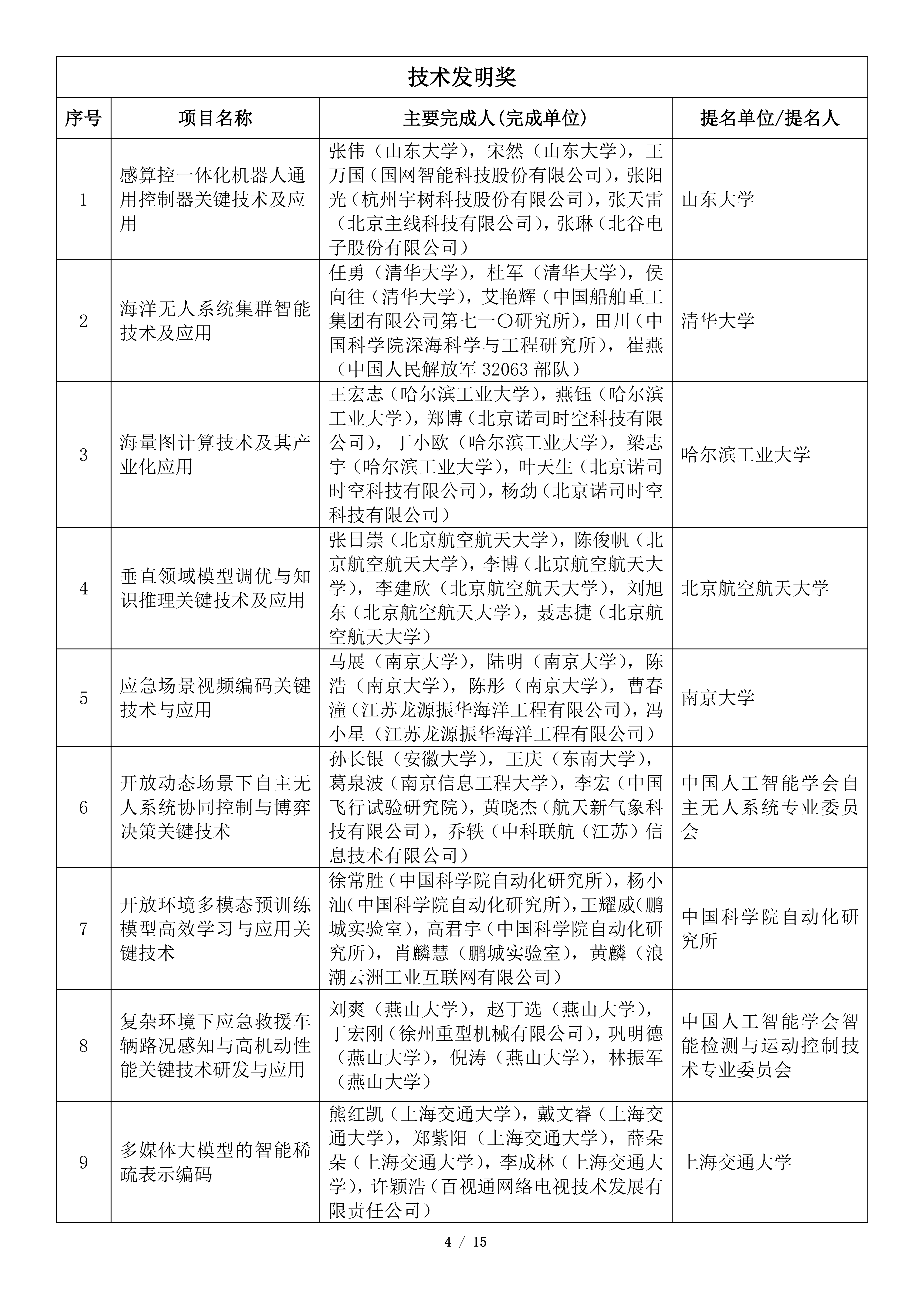
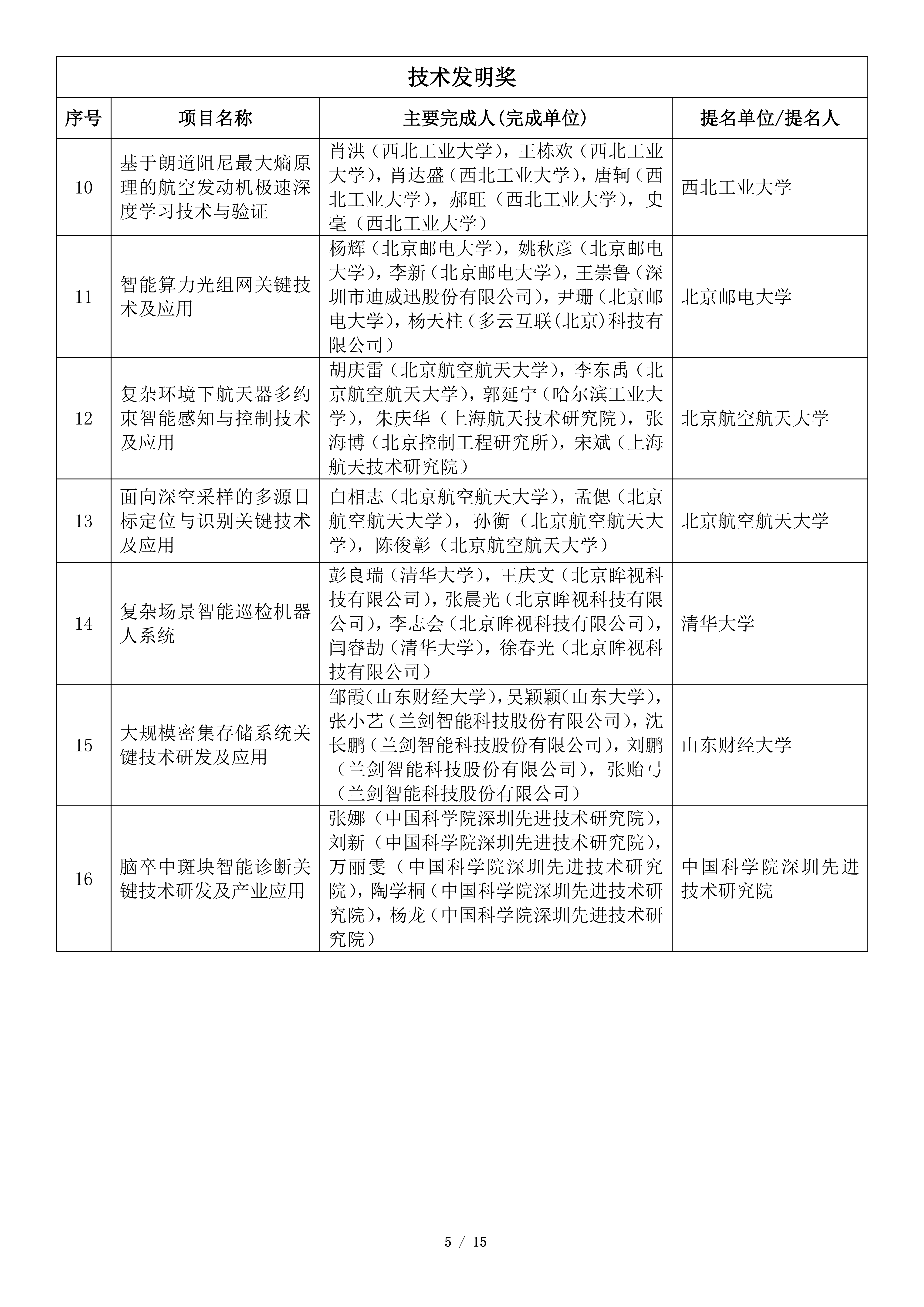
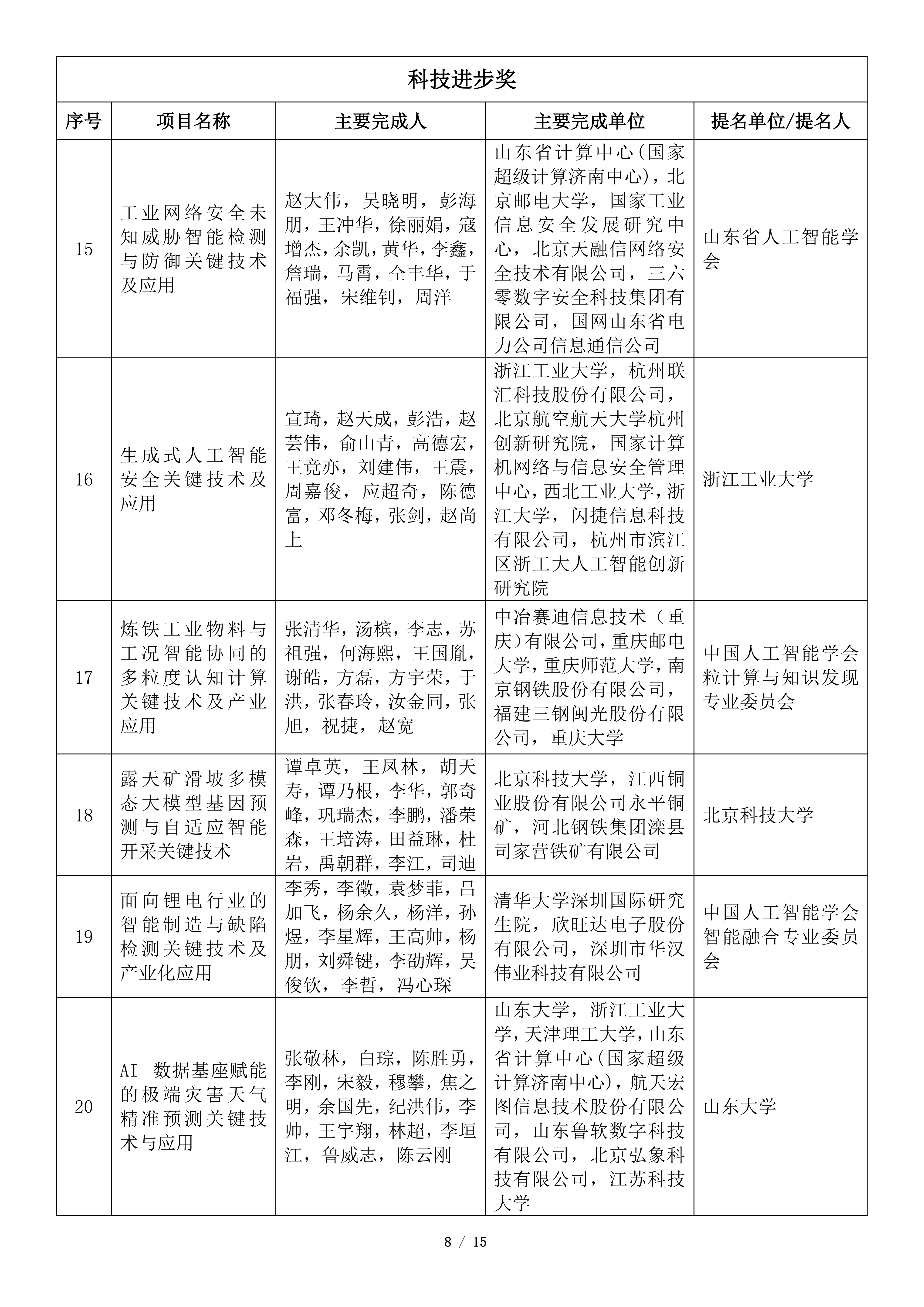
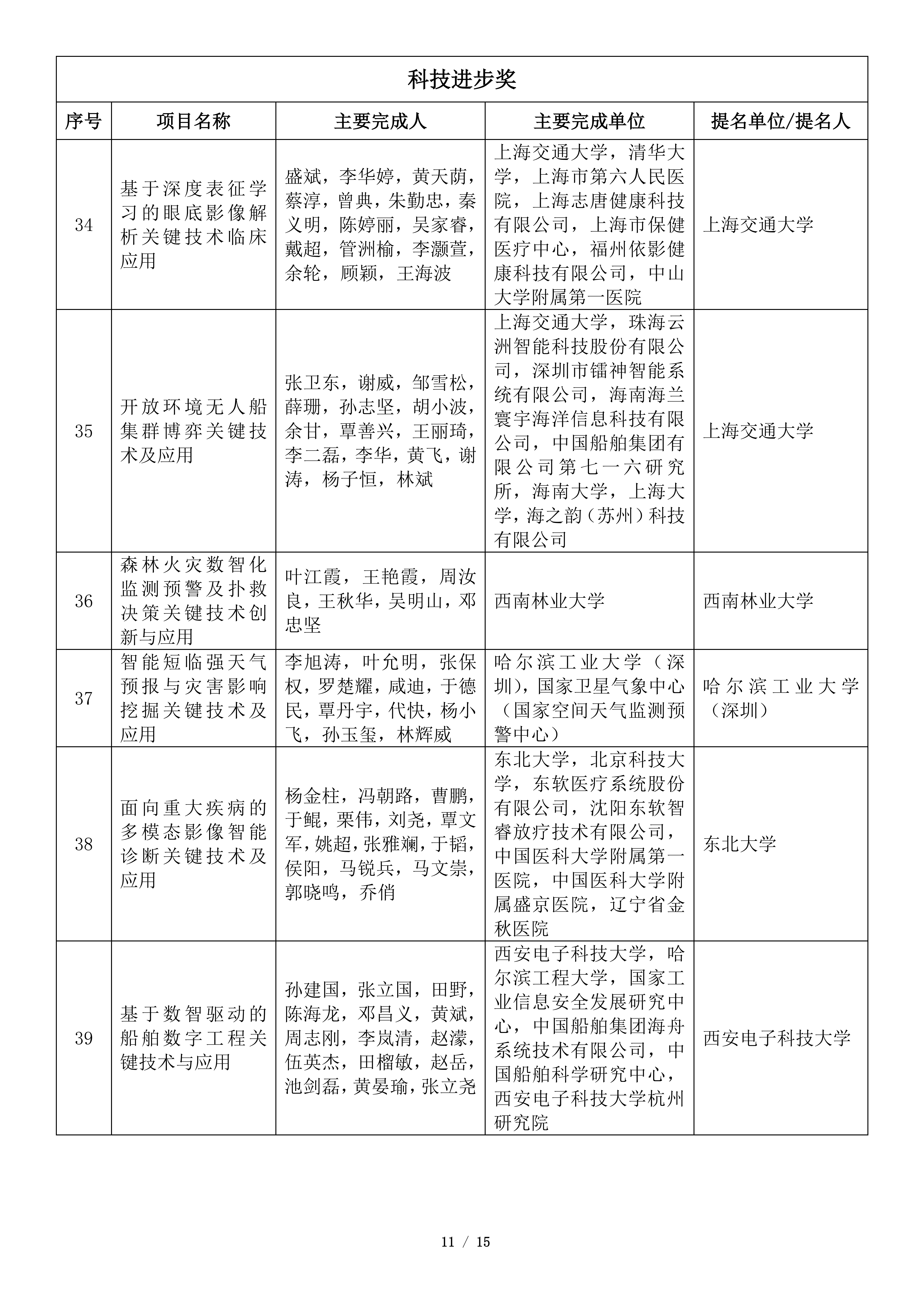
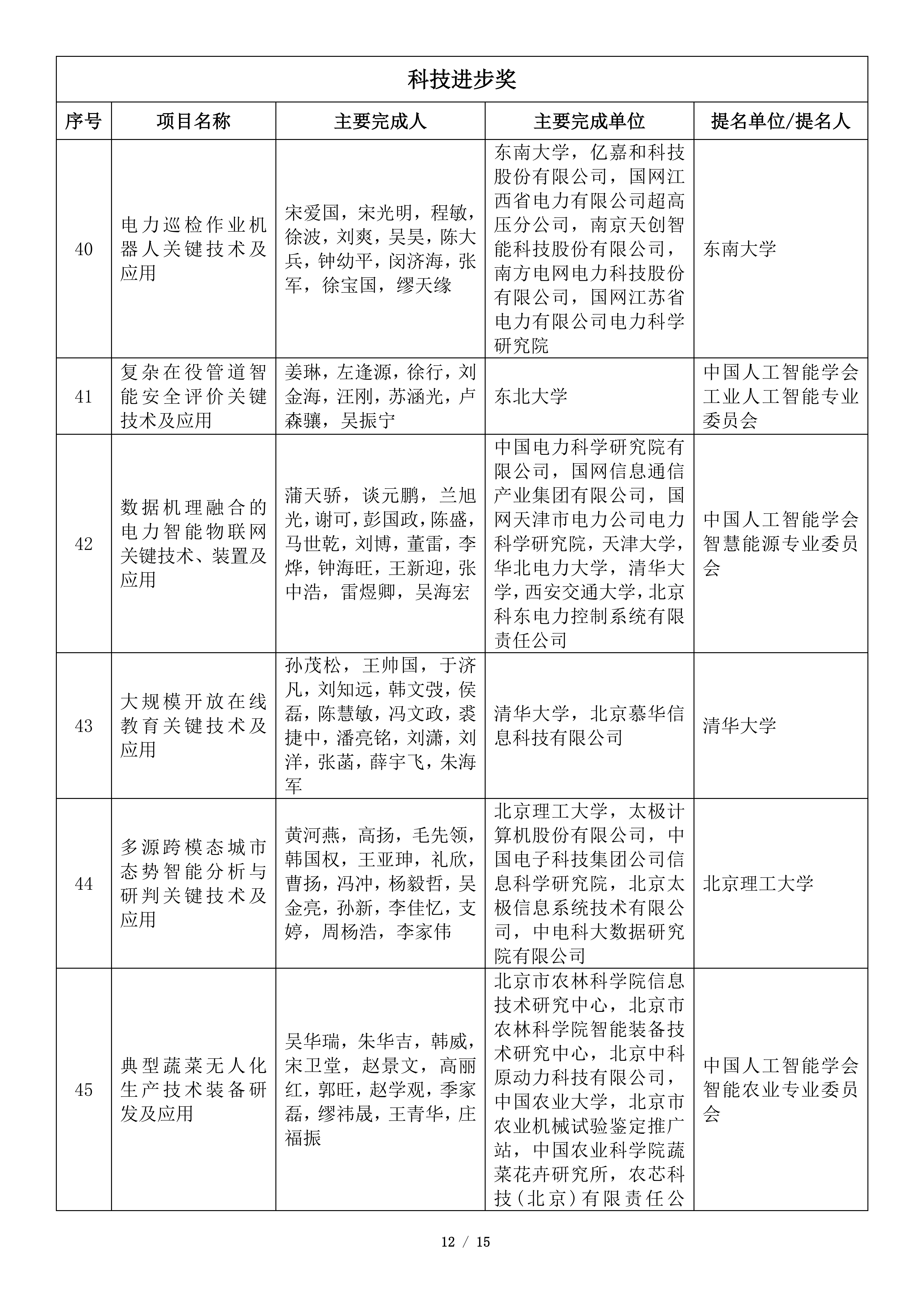
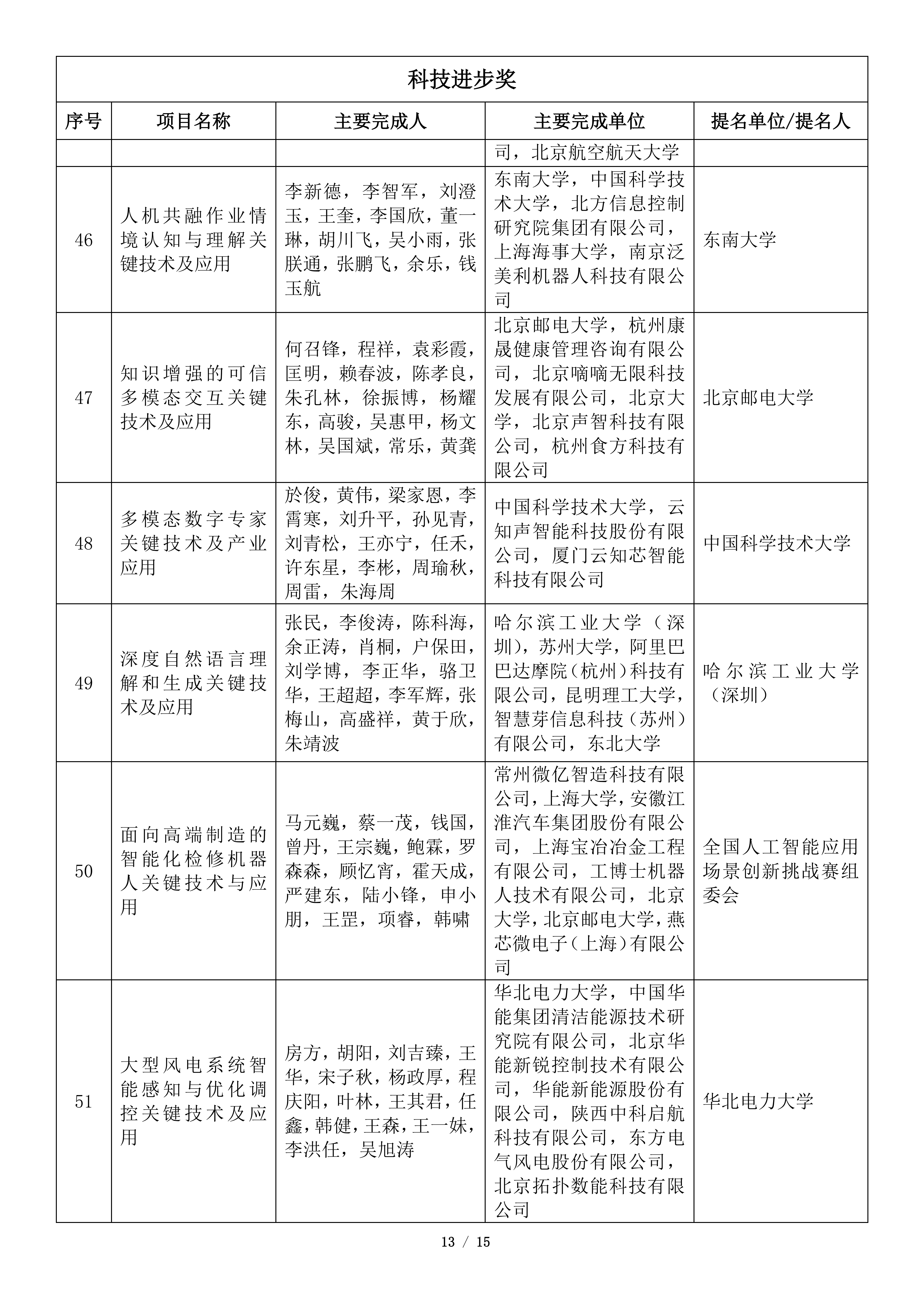
2025年度吴文俊人工智能科学技术奖初评通过项目名单如下:














来源:中国人工智能学会,爱科会易仅用于学术交流,若相关内容侵权,请联系删除。
1月14日,中国人工智能学会发布《2025年度吴文俊人工智能科学技术奖初评通过项目公示》。根据《吴文俊人工智能科学技术奖励条例》和《吴文俊人工智能科学技术奖励实施细则》的要求,现公示2025年度吴文俊人工智能科学技术奖初评通过项目。

“吴文俊人工智能科学技术奖”是我国智能科学技术领域唯一以享誉海内外的杰出科学家、数学大师、人工智能先驱、我国智能科学研究的开拓者和领军人、首届国家最高科学技术奖获得者、中国科学院院士吴文俊先生命名,依托社会力量设立的科学技术奖,具备提名推荐国家科学技术奖资格,被誉为“中国智能科学技术最高奖”,代表人工智能领域的最高荣誉象征。
2025年度吴文俊人工智能科学技术奖初评通过项目名单如下:














来源:中国人工智能学会,爱科会易仅用于学术交流,若相关内容侵权,请联系删除。

2026.03.27 - 2026.03.29 中国 上海

2026.03.20 - 2026.03.22 中国 西安

2026.03.28 - 2026.03.30 中国 成都

2026.03.27 - 2026.03.29
中国 上海
投稿截止 2026.02.20

2026.03.20 - 2026.03.22
中国 西安
投稿截止 2026.02.20

2026.03.28 - 2026.03.30
中国 成都
投稿截止 2026.02.25