1月19日,国家自然科学基金委员会正式发布《2026年度国家自然科学基金项目指南 》。

改革举措如下:
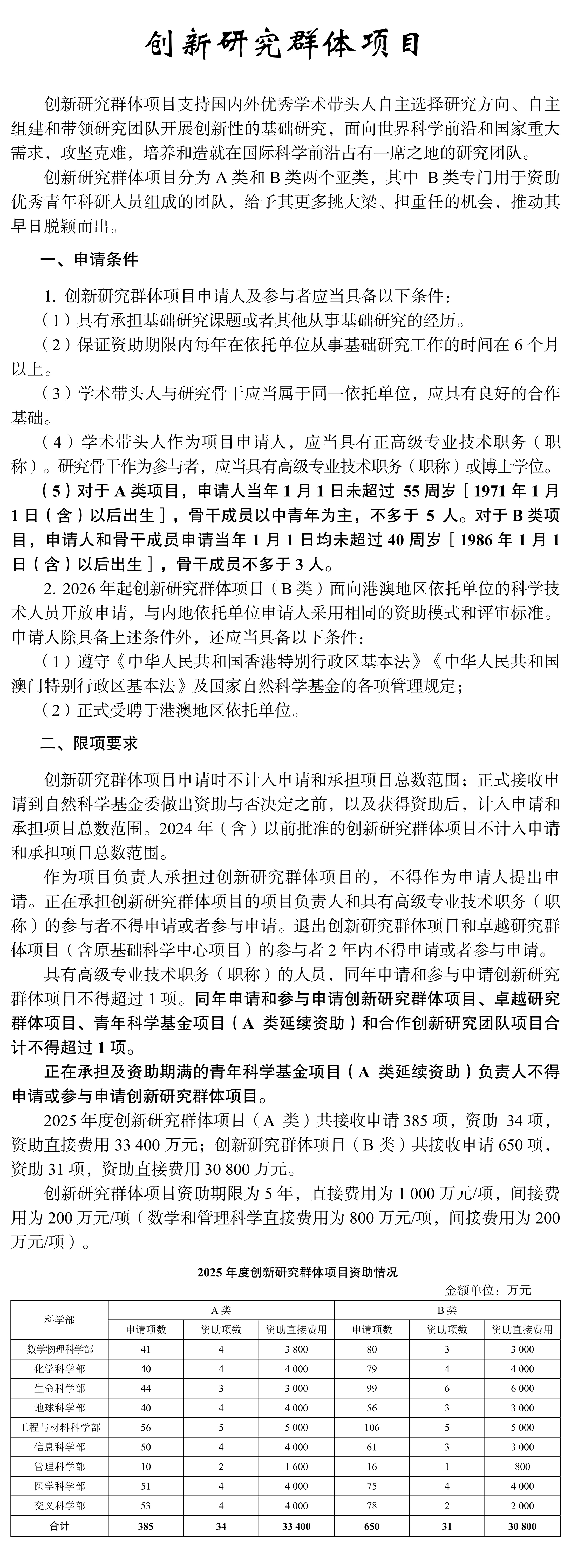
部分项目申请规定如下:











来源:国自然基金委,爱科会易仅用于学术交流,若相关内容侵权,请联系删除。
1月19日,国家自然科学基金委员会正式发布《2026年度国家自然科学基金项目指南 》。

改革举措如下:
部分项目申请规定如下:











来源:国自然基金委,爱科会易仅用于学术交流,若相关内容侵权,请联系删除。

2026.03.27 - 2026.03.29 中国 上海

2026.03.20 - 2026.03.22 中国 西安

2026.03.28 - 2026.03.30 中国 成都

2026.03.27 - 2026.03.29
中国 上海
投稿截止 2026.02.20

2026.03.20 - 2026.03.22
中国 西安
投稿截止 2026.02.20

2026.03.28 - 2026.03.30
中国 成都
投稿截止 2026.02.25