
研究背景
固态锂金属电池因其高能量密度和高安全性被视为下一代储能技术的理想选择,尤其适用于电动汽车和大规模储能系统。然而,在实际应用过程中,固态电池面临着严峻的挑战。其中,锂枝晶的不可控生长、界面不稳定以及固体电解质界面(SEI)的脆性问题严重限制了其循环寿命和快充能力。传统固态聚合物电解质(如基于PVDF或PEO的体系)虽然具有良好的界面亲和性,但其离子电导率较低,且形成的SEI多以脆性无机成分为主(如LiF、Li₂S和Li₃N),在高电流密度和面积容量下容易发生断裂,导致锂枝晶穿透和界面副反应加剧。尽管通过复合陶瓷填料等方式提升了电解质的离子电导率至1 mS cm⁻¹以上,电池在实际工况(如电流密度>5 mA cm⁻²、面积容量>5 mAh cm⁻²)下仍难以实现长周期稳定循环。这些问题的根源在于SEI的力学性能与离子传输性能之间的不平衡。因此,开发一种兼具高韧性、高离子导率和界面稳定性的SEI成为推动固态电池实用化的关键。本研究针对这一难题,提出并通过实验验证了一种以Ag₂S和AgF为主要成分的韧性无机富集SEI,该界面层能够在极端电化学条件下保持结构完整并促进锂离子快速传输,为高功率、长寿命固态电池的实现提供了新路径。
本文亮点
本研究通过在PVDF基复合电解质中引入AgNO₃与Ag/LLZTO填料,原位形成以Ag₂S和AgF为主的韧性SEI。该SEI具有不对称结构,上层为韧性Ag₂S-AgF,下层为亲锂性Ag/Li-Ag合金,显著提升了界面力学稳定性和锂离子传输效率。亮点包括:实现了15 mA cm⁻²高电流密度下4500小时的长循环寿命;在-30°C低温条件下稳定运行超过7000小时;最后,本工作通过理论计算与实验验证了Ag₂S/AgF的低扩散势垒与高韧性机制。
图文解析
图1 | 韧性SEI的设计与筛选依据。
图1通过理论计算与材料筛选展示了Ag₂S和AgF作为SEI关键组分的合理性。首先研究人员基于Pugh准则计算了多种金属化合物的体积模量与剪切模量比值(B/G),发现传统SEI组分如LiF、Li₂S和Li₃N的B/G值较低(<1.75),属于脆性材料而Ag₂S和AgF的B/G值分别高达4.14和12.98,表现出优异的韧性变形能力。其次通过密度泛函理论计算了锂离子在不同界面中的扩散能垒,结果显示Li₂S-Ag₂S界面的扩散能垒最低(0.33 eV),远低于体相LiF(0.75 eV)和LiF-Li₂S界面(0.55 eV),说明Ag₂S的引入能显著提升锂离子的迁移效率。最后图中还展示了PALA电解质诱导形成的SEI具有不对称结构,其中上层为Ag₂S/AgF韧性层,下层为Ag/Li-Ag合金层,这种设计既保证了界面的机械强度,又实现了锂离子的快速传输,为后续电化学性能的提升奠定了理论基础。
图2 | Ag/LLZTO填料与复合电解质的结构与性能。
图2通过多种表征手段揭示了Ag/LLZTO填料及其复合电解质的物理与电化学特性。TEM和HRTEM图像显示Ag/LLZTO中Ag纳米颗粒(10-50 nm)均匀分布在LLZTO表面,形成微观电容器结构,能够在电场作用下产生诱导电场,增强电解质的介电性能。介电常数测试表明,含50 wt% Ag/LLZTO的PAL和PALA电解质在10 Hz下的介电常数分别达到44和42,远高于纯PVDF和仅含LLZTO的PL,说明Ag纳米颗粒的引入显著提升了材料的极化强度。此外离子电导率测试显示PALA在25°C下的电导率为9.65×10⁻⁴ S cm⁻¹,在-30°C时仍保持2.18×10⁻⁴ S cm⁻¹,同时锂离子迁移数提高至0.57,这些结果均表明Ag/LLZTO和AgNO₃的协同作用有效优化了锂离子的配位环境与传输动力学。

图3 | 韧性SEI的纳米结构与成分分布。
图3通过cryo-TEM和XPS深度剖析揭示了PALA诱导形成的SEI的微观结构与化学组成。cryo-TEM图像显示该SEI具有不对称镶嵌结构,上层分布有Ag₂S和AgF纳米晶,下层则为Ag和Li-Ag合金,与传统SEI的均匀脆性结构形成鲜明对比。XPS谱图中在160.8 eV(S 2p)和682.3 eV(F 1s)处出现的新峰分别对应Ag₂S和AgF,证实了这些组分的存在。深度剖析结果进一步表明Ag₂S和AgF主要分布在SEI的上层0-16 nm范围内,且随着溅射时间增加其信号强度先增后减,呈现出梯度分布特征这种分布不仅有利于界面应力的消散,还通过形成连续的锂离子传输通道降低了界面阻抗,为SEI在循环过程中的结构稳定性提供了保障。
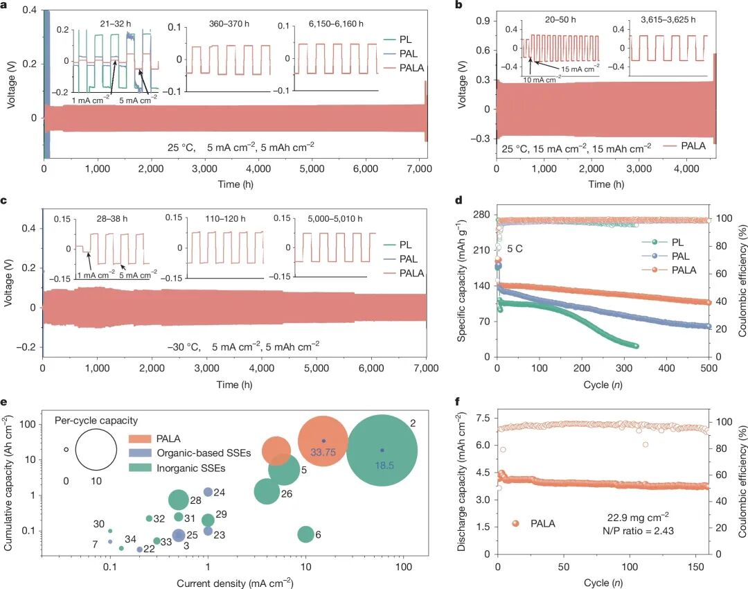
图4 | PALA基固态电池的电化学性能。
图4系统评估了基于PALA电解质的对称电池和全电池在不同条件下的电化学行为。Li|PALA|Li对称电池在25°C、5 mA cm⁻²和5 mAh cm⁻²条件下稳定循环超过7100小时,极化电压低且阻抗仅为7.37 Ω cm²;即使在高至15 mA cm⁻²和15 mAh cm⁻²的极端条件下,电池仍能循环4500小时以上,过电位约250 mV。在-30°C低温环境中,电池以5 mA cm⁻²和5 mAh cm⁻²运行7000小时后仍保持稳定,而对比组PAL和PL电池则很快失效。全电池测试中NCM811|PALA|Li在5C倍率下循环300次后容量保持率达88%,在20C高倍率下仍能提供101.9 mAh g⁻¹的容量,且低N/P比(2.43)条件下实现了4.18 mAh cm⁻²的高面积容量和90%的循环保持率,充分证明了PALA体系在高能量密度和快充应用中的潜力。

图5 | 韧性SEI的力学与离子传输特性。
图5通过理论计算与实验测试深入分析了含Ag₂S/AgF的SEI的力学性能和锂离子传输行为。广义堆垛层错能计算显示Ag₂S和AgF的Egsf值分别为90 mJ m⁻²和50 mJ m⁻²,远低于Li₂S(400 mJ m⁻²)和LiF(570 mJ m⁻²),表明其具有优异的韧性变形能力。弯曲实验表明即使将锂阳极弯曲至150°,PALA形成的SEI仍保持完整,而PAL组则出现明显断裂,验证了其在实际工况下的机械可靠性。三维重构和截面分析显示PALA组中锂沉积呈致密椭球状,且SEI涂层均匀无裂纹,而PAL组中则存在多处枝晶和界面破碎。此外锂离子在PALA诱导SEI中的扩散系数为3.8×10⁻⁸ cm² s⁻¹,是PAL组的41.8倍,同时其界面迁移活化能降至20.14 kJ mol⁻¹,固体核磁交换谱中也观察到更强的Li-SEI交换信号,这些结果共同说明Ag₂S/AgF界面不仅具备高韧性,还显著提升了锂离子的传输动力学。
总结与展望
本研究通过设计并构建一种以Ag₂S和AgF为主要组分的韧性无机富集SEI,成功解决了固态锂金属电池在高电流密度、高面积容量及低温环境下界面不稳定和锂枝晶生长的关键难题。该SEI通过AgNO₃与Li₂S/LiF的置换反应原位形成,具有不对称结构特征,上层为高韧性Ag₂S-AgF复合层,下层为亲锂性Ag/Li-Ag合金层,兼具高杨氏模量和优异变形能力,能够有效抑制锂枝晶穿透并缓解循环过程中的应力集中。
实验结果表明,基于PALA电解质的对称电池在15 mA cm⁻²和15 mAh cm⁻²条件下实现了4500小时以上的长周期循环,在-30°C低温下仍稳定运行7000小时,全电池在5C倍率下循环300次后容量保持率达88%,且在20C高倍率与低N/P比条件下仍表现出高容量和优异循环稳定性。理论计算进一步证实Ag₂S和AgF不仅具有低的锂离子扩散能垒(0.33 eV)和堆垛层错能(50-90 mJ m⁻²),还通过与LiF、Li₂S形成复合界面显著提升了SEI的离子电导与机械韧性。
展望未来,这种韧性SEI设计策略为高性能固态电池的实用化提供了新方向。下一步研究可聚焦于优化Ag基化合物的分布与界面调控工艺,进一步降低原材料成本并提升大规模制备的可行性。同时该SEI设计理念可扩展至其他金属电池体系(如钠金属、锌金属电池),为下一代高安全、高功率储能器件的发展提供理论支撑与技术路径。此外结合人工智能与高通量计算,有望加速更多韧性界面材料的发现与验证,推动固态电池在电动汽车、航空航天等领域的规模化应用。
论文链接:https://www.nature.com/articles/s41586-025-09675-8
来源:研之成理,爱科会易仅用于学术交流,若相关内容侵权,请联系删除。

研究背景
固态锂金属电池因其高能量密度和高安全性被视为下一代储能技术的理想选择,尤其适用于电动汽车和大规模储能系统。然而,在实际应用过程中,固态电池面临着严峻的挑战。其中,锂枝晶的不可控生长、界面不稳定以及固体电解质界面(SEI)的脆性问题严重限制了其循环寿命和快充能力。传统固态聚合物电解质(如基于PVDF或PEO的体系)虽然具有良好的界面亲和性,但其离子电导率较低,且形成的SEI多以脆性无机成分为主(如LiF、Li₂S和Li₃N),在高电流密度和面积容量下容易发生断裂,导致锂枝晶穿透和界面副反应加剧。尽管通过复合陶瓷填料等方式提升了电解质的离子电导率至1 mS cm⁻¹以上,电池在实际工况(如电流密度>5 mA cm⁻²、面积容量>5 mAh cm⁻²)下仍难以实现长周期稳定循环。这些问题的根源在于SEI的力学性能与离子传输性能之间的不平衡。因此,开发一种兼具高韧性、高离子导率和界面稳定性的SEI成为推动固态电池实用化的关键。本研究针对这一难题,提出并通过实验验证了一种以Ag₂S和AgF为主要成分的韧性无机富集SEI,该界面层能够在极端电化学条件下保持结构完整并促进锂离子快速传输,为高功率、长寿命固态电池的实现提供了新路径。
本文亮点
本研究通过在PVDF基复合电解质中引入AgNO₃与Ag/LLZTO填料,原位形成以Ag₂S和AgF为主的韧性SEI。该SEI具有不对称结构,上层为韧性Ag₂S-AgF,下层为亲锂性Ag/Li-Ag合金,显著提升了界面力学稳定性和锂离子传输效率。亮点包括:实现了15 mA cm⁻²高电流密度下4500小时的长循环寿命;在-30°C低温条件下稳定运行超过7000小时;最后,本工作通过理论计算与实验验证了Ag₂S/AgF的低扩散势垒与高韧性机制。
图文解析
图1 | 韧性SEI的设计与筛选依据。
图1通过理论计算与材料筛选展示了Ag₂S和AgF作为SEI关键组分的合理性。首先研究人员基于Pugh准则计算了多种金属化合物的体积模量与剪切模量比值(B/G),发现传统SEI组分如LiF、Li₂S和Li₃N的B/G值较低(<1.75),属于脆性材料而Ag₂S和AgF的B/G值分别高达4.14和12.98,表现出优异的韧性变形能力。其次通过密度泛函理论计算了锂离子在不同界面中的扩散能垒,结果显示Li₂S-Ag₂S界面的扩散能垒最低(0.33 eV),远低于体相LiF(0.75 eV)和LiF-Li₂S界面(0.55 eV),说明Ag₂S的引入能显著提升锂离子的迁移效率。最后图中还展示了PALA电解质诱导形成的SEI具有不对称结构,其中上层为Ag₂S/AgF韧性层,下层为Ag/Li-Ag合金层,这种设计既保证了界面的机械强度,又实现了锂离子的快速传输,为后续电化学性能的提升奠定了理论基础。
图2 | Ag/LLZTO填料与复合电解质的结构与性能。
图2通过多种表征手段揭示了Ag/LLZTO填料及其复合电解质的物理与电化学特性。TEM和HRTEM图像显示Ag/LLZTO中Ag纳米颗粒(10-50 nm)均匀分布在LLZTO表面,形成微观电容器结构,能够在电场作用下产生诱导电场,增强电解质的介电性能。介电常数测试表明,含50 wt% Ag/LLZTO的PAL和PALA电解质在10 Hz下的介电常数分别达到44和42,远高于纯PVDF和仅含LLZTO的PL,说明Ag纳米颗粒的引入显著提升了材料的极化强度。此外离子电导率测试显示PALA在25°C下的电导率为9.65×10⁻⁴ S cm⁻¹,在-30°C时仍保持2.18×10⁻⁴ S cm⁻¹,同时锂离子迁移数提高至0.57,这些结果均表明Ag/LLZTO和AgNO₃的协同作用有效优化了锂离子的配位环境与传输动力学。

图3 | 韧性SEI的纳米结构与成分分布。
图3通过cryo-TEM和XPS深度剖析揭示了PALA诱导形成的SEI的微观结构与化学组成。cryo-TEM图像显示该SEI具有不对称镶嵌结构,上层分布有Ag₂S和AgF纳米晶,下层则为Ag和Li-Ag合金,与传统SEI的均匀脆性结构形成鲜明对比。XPS谱图中在160.8 eV(S 2p)和682.3 eV(F 1s)处出现的新峰分别对应Ag₂S和AgF,证实了这些组分的存在。深度剖析结果进一步表明Ag₂S和AgF主要分布在SEI的上层0-16 nm范围内,且随着溅射时间增加其信号强度先增后减,呈现出梯度分布特征这种分布不仅有利于界面应力的消散,还通过形成连续的锂离子传输通道降低了界面阻抗,为SEI在循环过程中的结构稳定性提供了保障。
图4 | PALA基固态电池的电化学性能。
图4系统评估了基于PALA电解质的对称电池和全电池在不同条件下的电化学行为。Li|PALA|Li对称电池在25°C、5 mA cm⁻²和5 mAh cm⁻²条件下稳定循环超过7100小时,极化电压低且阻抗仅为7.37 Ω cm²;即使在高至15 mA cm⁻²和15 mAh cm⁻²的极端条件下,电池仍能循环4500小时以上,过电位约250 mV。在-30°C低温环境中,电池以5 mA cm⁻²和5 mAh cm⁻²运行7000小时后仍保持稳定,而对比组PAL和PL电池则很快失效。全电池测试中NCM811|PALA|Li在5C倍率下循环300次后容量保持率达88%,在20C高倍率下仍能提供101.9 mAh g⁻¹的容量,且低N/P比(2.43)条件下实现了4.18 mAh cm⁻²的高面积容量和90%的循环保持率,充分证明了PALA体系在高能量密度和快充应用中的潜力。

图5 | 韧性SEI的力学与离子传输特性。
图5通过理论计算与实验测试深入分析了含Ag₂S/AgF的SEI的力学性能和锂离子传输行为。广义堆垛层错能计算显示Ag₂S和AgF的Egsf值分别为90 mJ m⁻²和50 mJ m⁻²,远低于Li₂S(400 mJ m⁻²)和LiF(570 mJ m⁻²),表明其具有优异的韧性变形能力。弯曲实验表明即使将锂阳极弯曲至150°,PALA形成的SEI仍保持完整,而PAL组则出现明显断裂,验证了其在实际工况下的机械可靠性。三维重构和截面分析显示PALA组中锂沉积呈致密椭球状,且SEI涂层均匀无裂纹,而PAL组中则存在多处枝晶和界面破碎。此外锂离子在PALA诱导SEI中的扩散系数为3.8×10⁻⁸ cm² s⁻¹,是PAL组的41.8倍,同时其界面迁移活化能降至20.14 kJ mol⁻¹,固体核磁交换谱中也观察到更强的Li-SEI交换信号,这些结果共同说明Ag₂S/AgF界面不仅具备高韧性,还显著提升了锂离子的传输动力学。
总结与展望
本研究通过设计并构建一种以Ag₂S和AgF为主要组分的韧性无机富集SEI,成功解决了固态锂金属电池在高电流密度、高面积容量及低温环境下界面不稳定和锂枝晶生长的关键难题。该SEI通过AgNO₃与Li₂S/LiF的置换反应原位形成,具有不对称结构特征,上层为高韧性Ag₂S-AgF复合层,下层为亲锂性Ag/Li-Ag合金层,兼具高杨氏模量和优异变形能力,能够有效抑制锂枝晶穿透并缓解循环过程中的应力集中。
实验结果表明,基于PALA电解质的对称电池在15 mA cm⁻²和15 mAh cm⁻²条件下实现了4500小时以上的长周期循环,在-30°C低温下仍稳定运行7000小时,全电池在5C倍率下循环300次后容量保持率达88%,且在20C高倍率与低N/P比条件下仍表现出高容量和优异循环稳定性。理论计算进一步证实Ag₂S和AgF不仅具有低的锂离子扩散能垒(0.33 eV)和堆垛层错能(50-90 mJ m⁻²),还通过与LiF、Li₂S形成复合界面显著提升了SEI的离子电导与机械韧性。
展望未来,这种韧性SEI设计策略为高性能固态电池的实用化提供了新方向。下一步研究可聚焦于优化Ag基化合物的分布与界面调控工艺,进一步降低原材料成本并提升大规模制备的可行性。同时该SEI设计理念可扩展至其他金属电池体系(如钠金属、锌金属电池),为下一代高安全、高功率储能器件的发展提供理论支撑与技术路径。此外结合人工智能与高通量计算,有望加速更多韧性界面材料的发现与验证,推动固态电池在电动汽车、航空航天等领域的规模化应用。
论文链接:https://www.nature.com/articles/s41586-025-09675-8
来源:研之成理,爱科会易仅用于学术交流,若相关内容侵权,请联系删除。

2026.03.27 - 2026.03.29 中国 上海

2026.03.20 - 2026.03.22 中国 西安

2026.03.28 - 2026.03.30 中国 成都

2026.03.27 - 2026.03.29
中国 上海
投稿截止 2026.02.20

2026.03.20 - 2026.03.22
中国 西安
投稿截止 2026.02.20

2026.03.28 - 2026.03.30
中国 成都
投稿截止 2026.02.25